×
搜索过于频繁,请输入验证码
网站首页
教务教学
教学动态
教学成果
学院概况
学院简介
历史沿革
组织机构
专业工作室
在校生名单
历届生名单
学生作品收藏档案
历届毕业生创作选登
校园风光
校园地图/交通
联系我们
师资队伍
领导班子
行政管理人员
离退休教师
公共艺术系教师
雕塑系教师
壁画系教师
新闻动态
学生工作
通知公告
学工动态
班级建设
校园文化
就业工作
心理健康
研究生教学
教学动态
学术研究
学术资讯
科研课题
科研成果
科研创作
学报
对外交流
国外交流
友好往来
教育合作项目
党建工作
组织建设
党建活动
下载中心
新闻动态
当前位置:
首页
>
新闻动态
>
详细内容
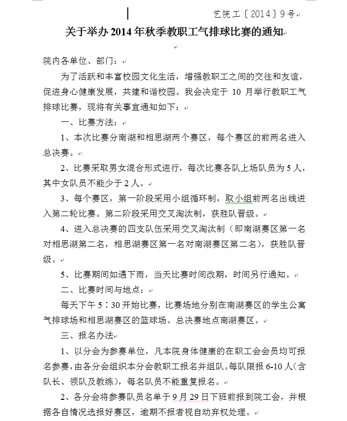
关于举办2014年秋季教职工气排球比赛的通知
文章来源:
作者:
发布时间:2015-04-28 17:11
点击数:
次
【字体:
小
大
】
关于举办2014年秋季教职工气排球比赛的通知
分享到:
【打印正文】